Model Overview
A high level summary of the Model API is explained. For details refer to the API documentation that ships with the product.
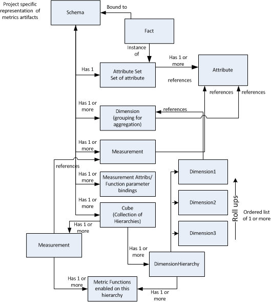
The figure depicts the model objects and their relationships.
Copyright © Cloud Software Group, Inc. All rights reserved.
