Approach
In all TIBCO ActiveMatrix installations, the path to JRE home is specified in the CLASSPATH .tra files in the TIBCO_HOME directory. When a new TIBCO Host is created, a TIBCO_CONFIG_HOME directory is created, and all the host and node files in this TIBCO_CONFIG_HOME directory point to the CLASSPATH .tra files in the corresponding TIBCO_HOME directory.
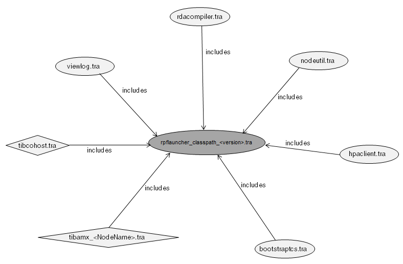
The following diagram illustrates the relationship between the files in the two directories. In this diagram, the:
Updating the JRE path in the common CLASSPATH .tra files in the TIBCO_HOME directory updates the JRE version for all the hosts and nodes in the TIBCO_CONFIG_HOME directories pointing to it. Any new node instance created after that will also use JRE 1.8.
Note: The TIBCO ActiveMatrix Updater Tool for Java Runtime Environment (JRE) updates files at TIBCO_HOME level, and not at an individual TIBCO_CONFIG_HOME level. This means that when .tra files in TIBCO_HOME are updated all the tibchosts and nodes in different TIBCO_CONFIG_HOMEs that point to a particular TIBCO_HOME will be automatically updated to use JRE 1.8.
Copyright © Cloud Software Group, Inc. All rights reserved.
