Importing a Decision Table

You can import correctly formatted Microsoft Excel file to create a decision table or to merge to an existing decision table in TIBCO BusinessEvents WebStudio.

Note:
  • Only import from the Microsoft Excel files is supported. You cannot import from CSV (commaseparated values) files or tab-delimited text files. You can open such files in Excel and save as Excel format binary files.
  • Before importing the Microsoft Excel file, ensure that cells are not protected (locked). The protected cells, after the import, appear disabled in WebStudio.

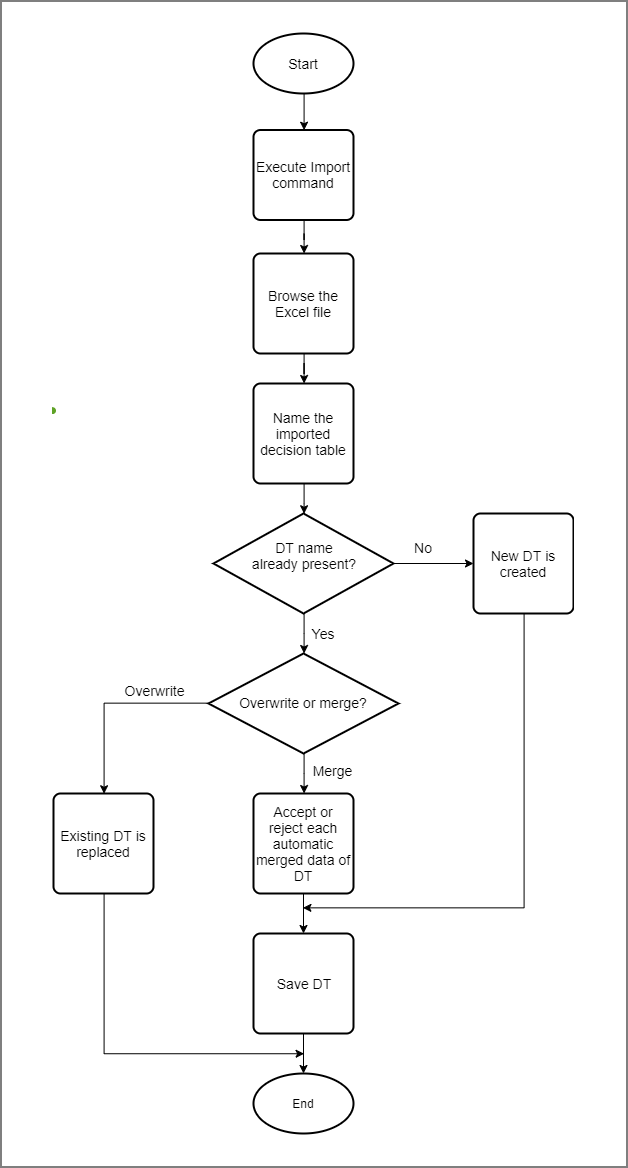
Importing a Decision Table Flowchart

    Procedure
  1. Select the down arrow icon for a virtual rule function in the project explorer and select Import.
    The Import dialog box is displayed.
  2. In the Import dialog box, click Select Files to browse and Open the excel file that you want.
    The Name field is automatically populated with the excel file name.
  3. In the Name field, you can either provide an existing table name or a new name.
    If table already exists - Select Overwrite or Merge based on your requirement and click Confirm. If you have selected Overwrite, the decision table with the same name is overwritten. However, if you have selected Merge, the Synchronize window is displayed where you can view the modified values for merging and click Confirm. For more details about the elements present in the window, see Synchronize Artifact Details Window Reference.
    If table is new - Verify the Parent Folder and click Confirm.