Navigation modeDocumentation > User Guide > EBX® Metadata Management > Collaboration
Collaboration overview
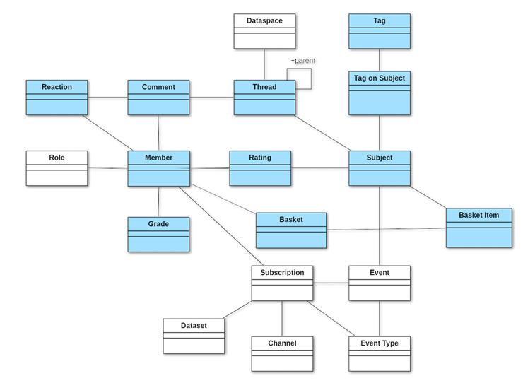
This section presents metadata collaboration features, including tags, comments, ratings and the workflows associated with these features.

Documentation > User Guide > EBX® Metadata Management > Collaboration