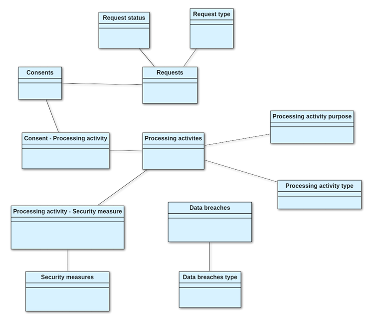
The management of data privacy, as it is required by many regulation authorities, means keeping an inventory of processing activities and personal consents. It also requires you to register any request coming from personal data owners and communicate data breaches to them.
Connected to physical assets containing them, systems processing them and concepts defining their nature, all conditions are unified to ensure compliance with rules that their usage implies.
