Provisioning Flow Elements
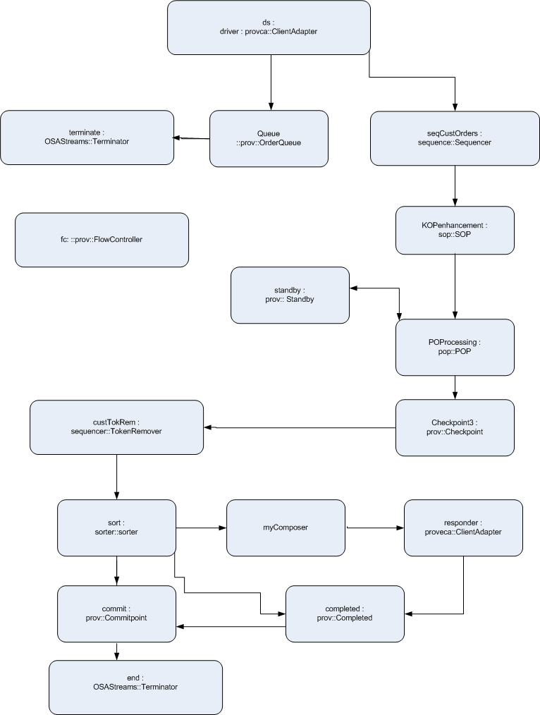
The figure illustrates an example provisioning flow. The modules in this flow are described in the following paragraphs.
The service orders flowing through a stream are of the type ::prov::ServiceOrder, which is a subtype of ::OSAStreams::Message. The provisioning flow shown in the figure uses both general-purpose Streams modules and special-purpose Fulfillment Provisioning modules. The Fulfillment Provisioning modules are:
Driver and Responder
These modules communicate directly with the service management component—the outside world from the point of view of Fulfillment Provisioning. Because they are specific to outside applications, they must be customized for those applications.
Composer
The composer module creates and formats outgoing messages to be sent to the service management application.
Preprocessing
Preprocessing consists of Fulfillment Provisioning modules for early enrichment, checkpointing service orders, sequencing customer service orders, and regulating the flow of service orders.
Service Order Processing (SOP)
This is the Fulfillment Provisioning module ( ::sop::ServiceOrderProcessor ) that provides the link between the provisioning flow, the catalog enrichment, and business rules provided by TIBCO Fulfillment Provisioning Catalog. For more information about Fulfillment Provisioning Catalog, see TIBCO Fulfillment Provisioning Catalog Details .
Product Order Processing (POP)
This is the Fulfillment Provisioning module that processes the enriched and sequenced orders, invoking tasks on the corresponding cartridges.
There are many other types of Fulfillment Provisioning and general-purpose modules available for modeling provisioning flows. The Fulfillment Provisioning modules are described in the Fulfillment Provisioning User's Guide.
A service order flows through a stream just once. If it needs to be rolled back, it can pass through the POP module a second time with a rollback flag set. No other re-processing of a service order is possible if it does not require multi-iterations. Refer to the TIBCO Fulfillment Provisioning User 's Guide for details of Multiple Service Order Iteration.

