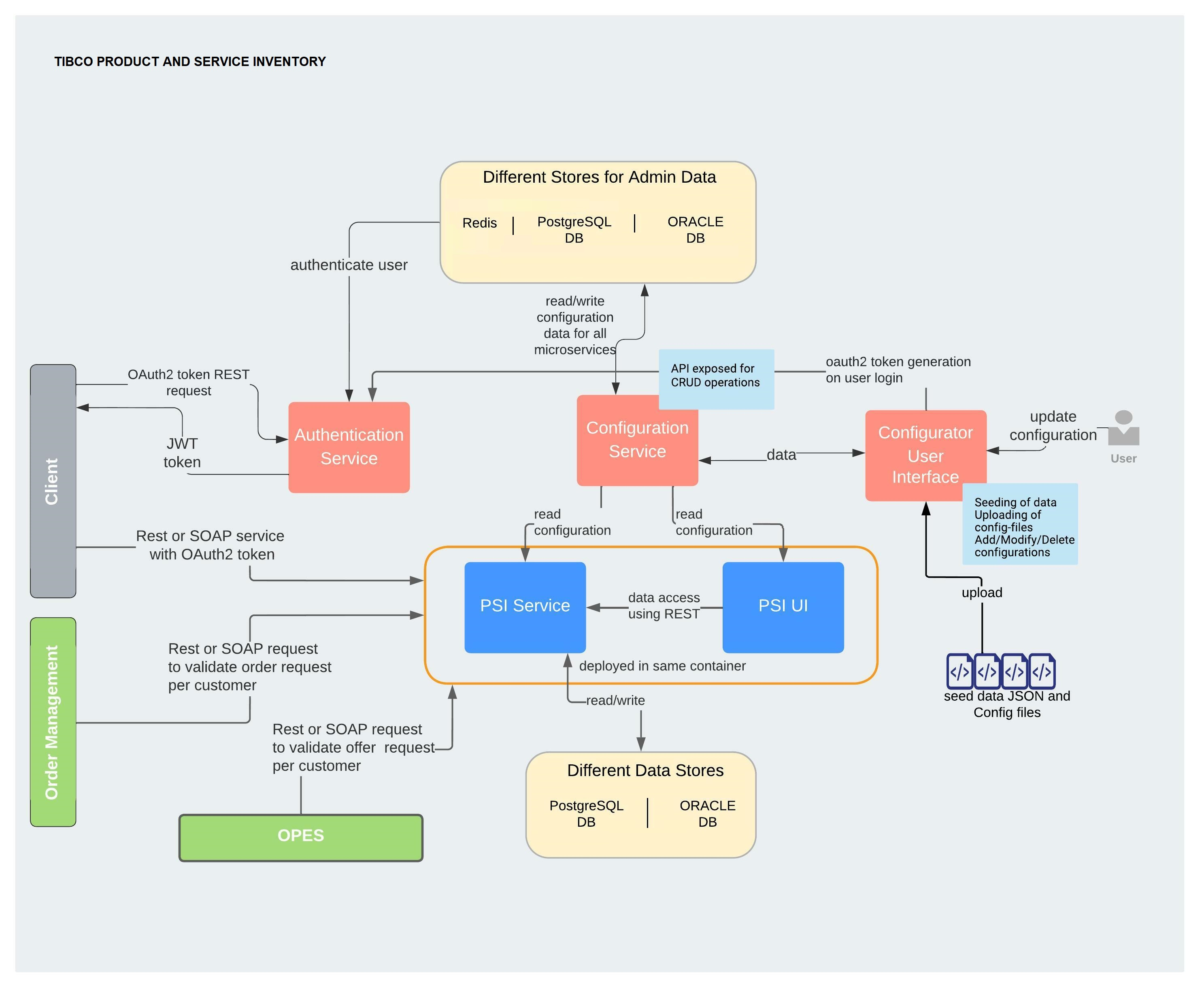
Architecture
TIBCO® Product and Service Inventory (Formerly TIBCO® Fulfillment Subscriber Inventory) is comprised of a server providing external interfaces and processing inventory entities and a UI client that accesses the server.
The following section describes the architecture of TIBCO Product and Service Inventory.
Subtopics