The WIS Process
The Work Item Server (WIS) process handles the listing of work items in user and group queues. Each WIS process is allocated one or more queues to handle by the WQS process and responds to client RPC requests to process work items held in these queues.
You can use the swadm add_process and delete_process commands to change the number of WIS processes on your system according to your requirements. See Using SWDIR\util\swadm to Administer Server Processes for more information about how to use these commands.
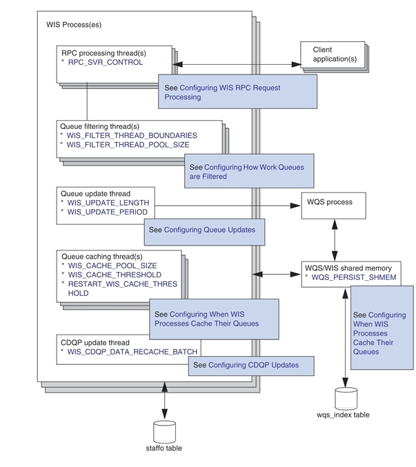
The WIS process is multi-threaded, allowing it to perform multiple tasks simultaneously. Different threads are used to:
|
•
|
process RPC requests from client applications. |
|
•
|
filter work queues. For example, only show work items started by a particular user. |
|
•
|
update each queue being handled. For example, checking for expired deadlines, priority escalations, or for new queues to be handled. |
|
•
|
cache the information that the WIS process maintains about each work queue that it is handling, allowing the WIS processes to respond quickly to RPC requests from client applications. |
|
•
|
dynamically update CDQP definitions for work items. |
The following diagram shows:
|
•
|
the different threads that are used by the WIS process. |
|
•
|
the process attributes that you can use to control each type of thread. |
|
•
|
a reference for more information on how to configure this aspect of the WIS process’ behavior.

|