Creating Basket Profile

Procedure
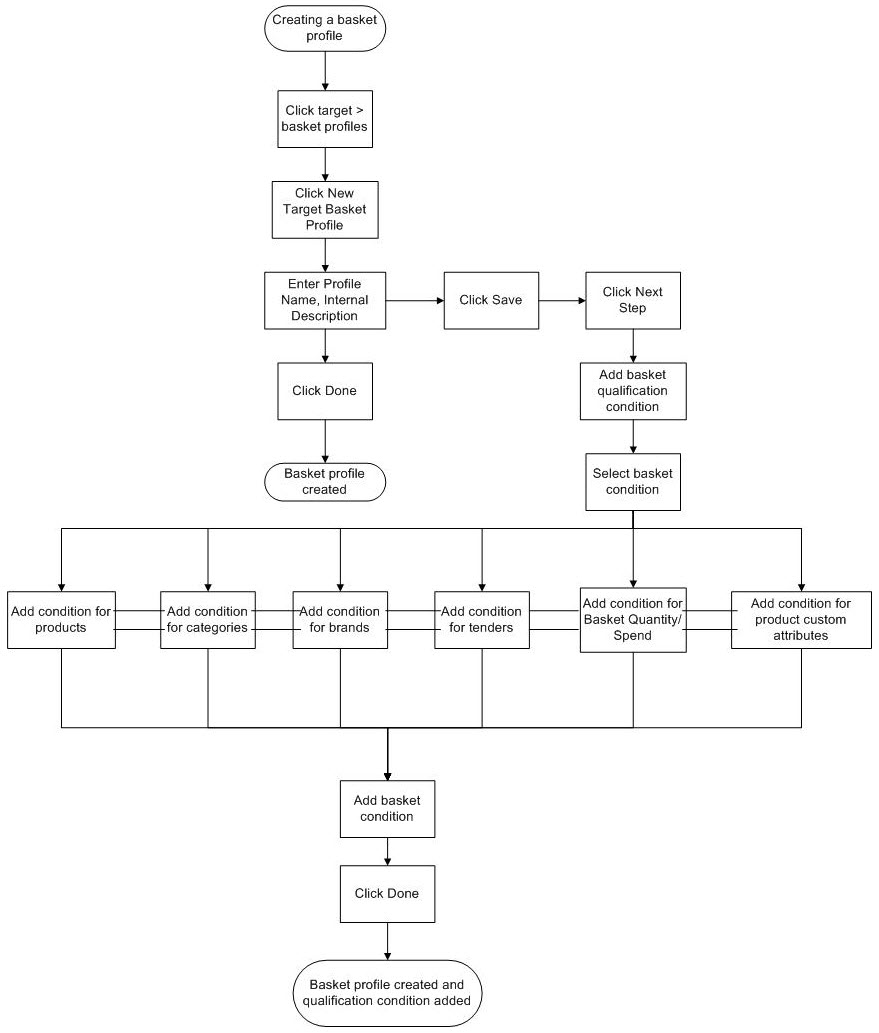
- Navigate to Target > Basket Profiles.
-
Click
Create New Target Basket Profile.
This opens the Basket Targeting wizard.
- In the Basket Profile Name field, enter the basket profile name.
- In the Internal Description field, provide internal notes (optional).
-
Click
Next Step.
This opens the Basket Qualification Conditions page.
- From the Add a basket condition to evaluate pull-down menu, select one of the following:
-
Click
Add.
Follow the appropriate steps based on the basket condition you selected as explained in Basket Profile Condition.
Copyright © Cloud Software Group, Inc. All rights reserved.
