Amend Order Fulfillment
Order amendment is the process of modifying an order after submission. An amendment after plan development occurs after the creation of a plan within Orchestrator. Note that Validation has been removed for simplicity.
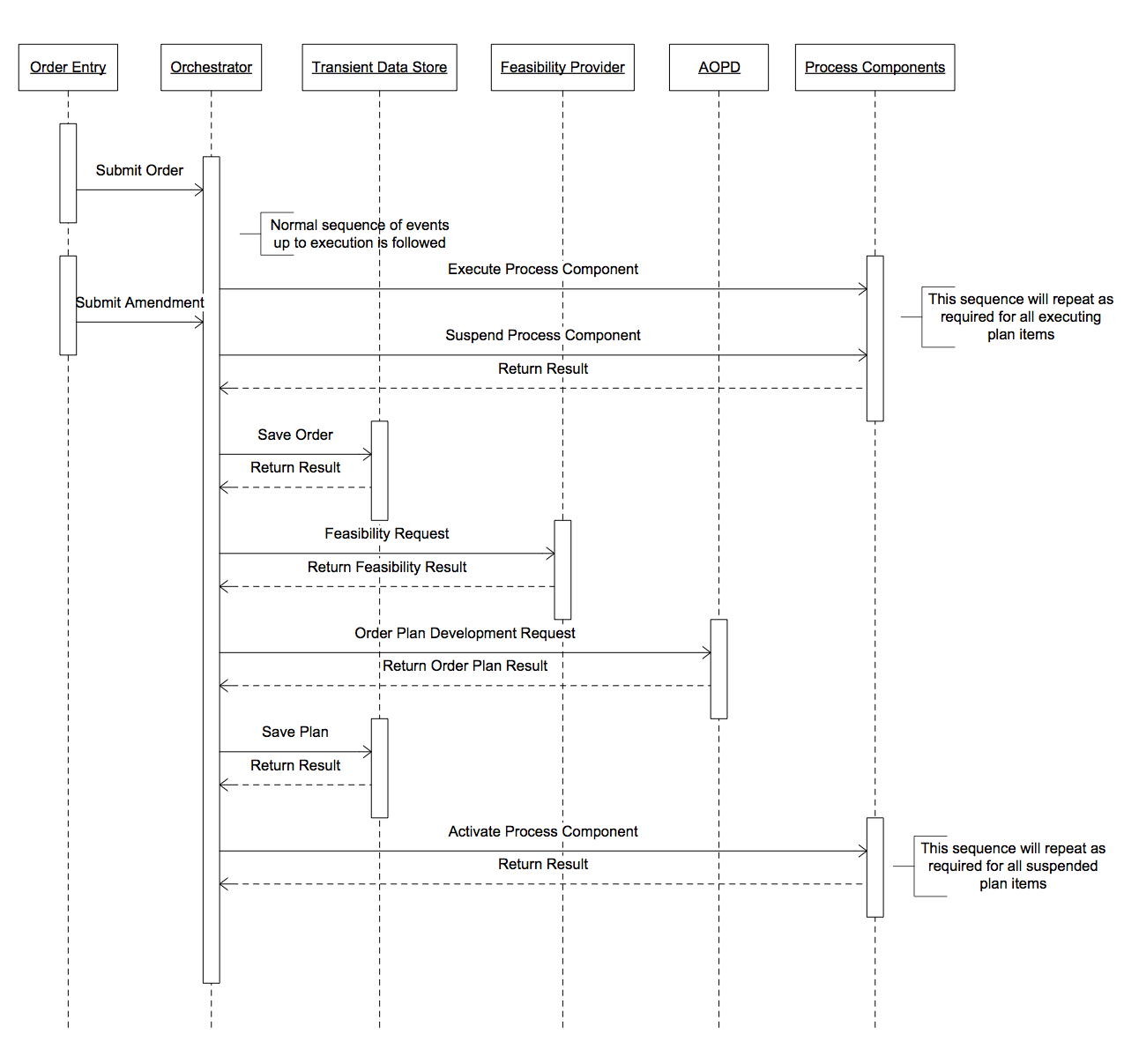
In this sequence the amendment is shown as occurring during execution.
- The order is submitted from Order Entry through the Orchestrator Submit Order interface. Note that this might use intermediate service layers. The order now has Start status.
 - The sequence of events follows the Standard Order Fulfillment sequence until the order amendment is submitted.
 - The order amendment is submitted from Order Entry through the Orchestrator Submit Order interface.
 - Orchestrator sends a suspend request to all executing plan items. The plan and order status are now both Suspended.
 - Each executing plan item returns a response indicating it suspended successfully or completed.
 - Orchestrator sends a request to Transient Data Store to store the amended order. The order amendment now has Submitted status. The order and plan are still in Suspended status.
 - Transient Data Store saves the order amendment and returns a response to Orchestrator. The order amendment now has Feasibility status. The order and plan are still in Suspended status.
 - If feasibility is enabled, Orchestrator sends a request to the Feasibility Provider to perform feasibility checking on the order amendment.
 - Feasibility Provider aggregates all order amendment feasibility checks and concludes that the order amendment is feasible and sends a response back to Orchestrator. The order amendment status is now Plan Development. The order and plan are still in Suspended status.
 - Orchestrator sends a request to Automated Order Plan Development to analyze the order amendment and design an amended execution plan.
 - Automated Order Plan Development sends a response back to Orchestrator with the amended execution plan definition. Orchestrator then updates the plan based on this definition. The order amendment status is now Amending. The order and plan are still in Suspended status.
 - Orchestrator sends a request to Transient Data Store to store the updated plan.
 - Transient Data Store saves the updated plan and returns a response to Orchestrator. The order amendment status is now complete. The order and plan are still in Suspended status.
 - Orchestrator changes the order and plan status to Execution. Orchestrator then sends an activate request to all suspended plan items. The activate message instructs the Process Component to do one of the following:
 - Process Components return a response to Orchestrator for each activation.
 - Orchestrator continues invoking Process Components in the correct sequence. This is repeated for each plan item.
 
Processing now continues as in the normal Standard Order Fulfillment case.
Copyright © 2023. Cloud Software Group, Inc. All Rights Reserved. 

