Example 10: A Multiple Regression Model for Home Environment and Math Achievement

Jöreskog and Sörbom (1982) discuss several structural models which they fit to data from a study of home environment and school achievement by Keeves (1972). Keeves studied 215 sixth grade boys over a one year period, and measured initial mathematics achievement (Y1 ), a structural dimension in the home (X1 ), an attitudinal dimension of the home environment (X2 ), a process dimension of the home environment ( X3), and final mathematics achievement (Y2 ). The correlation matrix for the Keeves data is in a file called Keeves.sta. Open this file via the File - Open Examples menu.

According to Jöreskog and Sörbom,

The three home environment dimensions were derived as the principal components of three sets of items which sampled each of the three home domains. Thus, the structural dimension was based on home interview items which determined the level of father's education, father's occupation, mother's occupation before marriage, religious affiliation, and number of children in the family. The attitudinal dimension was based on parents' attitudes toward the child's present education, future education, and occupation, and the parents' aspirations for themselves. The process dimension was based on relations between home and school, use of books and libraries, parents' help with formal school work, and arrangements for doing home assignments.

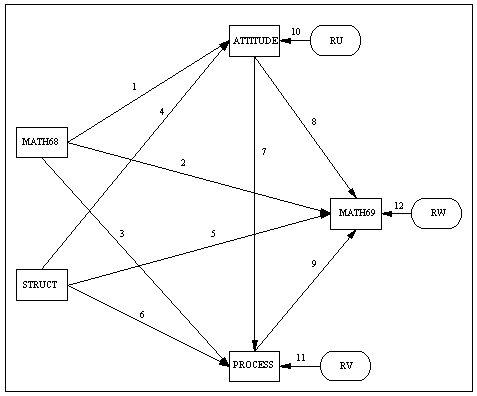
Cooley and Lohnes (1976) analyzed Keeves' data with a path model on the observed variables.  This model, essentially a standardized multiple regression, is shown in the figure below.  

PATH1 statements corresponding to this model can be found in a file Keeves1.cmd (also in the /Examples/Datasets/SEPATH directory of Statistica). In order to process this example, you must select the Fixed option button under Manifest exogenous in the Analysis Parameters dialog (accessed by clicking the Set parameters button on the Structural Equation Modeling Startup Panel, Advanced tab. You can run this model by clicking the Open model button on the Advanced tab of the Structural Equation Modeling dialog, choosing this file, and clicking the OK (Run model) button.

For other analyses of these data, see Example 11: Structural Models for Home Environment and Mathematics Achievement.