Distribute Python Packages
You can distribute Python packages by using the Spotfire package (SPK) mechanism for either a Spotfire Server installation with a node manager running on Windows OS, or Spotfire Server installation running a node manager on a supported Linux OS.
- If your node manager is running on a Windows server, then you can create the SPK containing Python packages from a Windows computer. You can specify whether the packages are installed only on the node manager or are also distributed to Spotfire Analyst users connected to the Spotfire Server.
- If your node manager is
running on a Linux server, then you can do one of the following.
- Use the provided Docker container and the SPK mechanism.
- Create the SPK containing Python packages from the Linux computer that is running the node manager where Spotfire Service for Python is installed. (This option requires login credentials to that computer.)
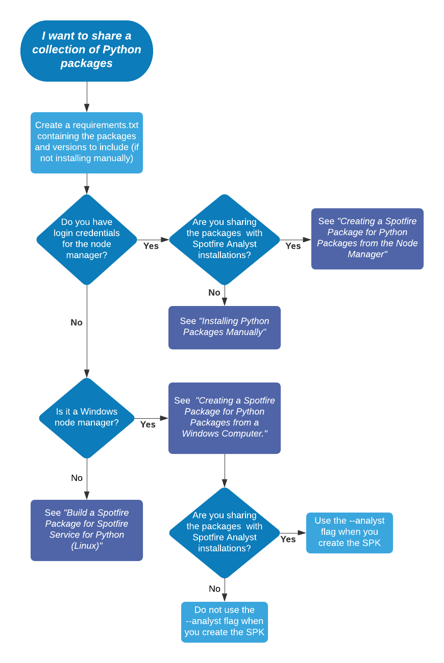
The following image shows the options for deciding the best way to distribute Python packages.
Each Help reference is a link to the topic. Click the square to see more information.

- Installing Python Packages Manually
If you have a small Spotfire Server deployment, and you do not need to manage packages across several nodes or servers, then you can install packages directly on the computer running the node manager, rather than creating an SPK. - Creating a Spotfire Package for Python Packages on the Node Manager
An installation of Spotfire Service for Python on the node manager includes a Python interpreter and a set of packages to enable using Python in Spotfire. - Creating a Spotfire Package for Python Packages from a Windows Computer
An installation of Spotfire Analyst includes a Python interpreter and a set of packages to enable using Python in Spotfire. - Build a Spotfire Package for Spotfire Service for Python (Linux)
The installation of Spotfire Service for Python on your Spotfire Server includes a dockerfile that you can use to deploy a collection of Python packages to Spotfire Server and node manager running on the Linux operating system.
- Installing Python Packages Manually
If you have a small Spotfire Server deployment, and you do not need to manage packages across several nodes or servers, then you can install packages directly on the computer running the node manager, rather than creating an SPK. - Creating a Spotfire Package for Python Packages on the Node Manager
An installation of Spotfire Service for Python on the node manager includes a Python interpreter and a set of packages to enable using Python in Spotfire. - Creating a Spotfire Package for Python Packages from a Windows Computer
An installation of Spotfire Analyst includes a Python interpreter and a set of packages to enable using Python in Spotfire. - Build a Spotfire Package for Spotfire Service for Python (Linux)
The installation of Spotfire Service for Python on your Spotfire Server includes a dockerfile that you can use to deploy a collection of Python packages to Spotfire Server and node manager running on the Linux operating system.
Parent topic: Package Management for Spotfire Service for Python